Agentic Easter: Orchestrierung & Human(Rabbit)-in-the-Loop
Wie der Osterhase zum Dirigenten seiner Agenten wurde.
Der Osterhase hat inzwischen mehrere Agenten im Einsatz. Eier werden gekocht, gefärbt und vorbereitet. Jetzt bleibt nur noch eine Frage offen:
Wer sorgt eigentlich dafür, dass alles in der richtigen Reihenfolge passiert?
Die Antwort lautet: Orchestrierung.

Vom einzelnen Agenten zum System oder: Warum Orchestrierung notwendig ist
In den letzten Beiträgen hat der Osterhase gelernt, wie einzelne Agenten Aufgaben übernehmen und wie Systeme über MCP integriert werden. Damit entsteht die neue Herausforderung, mehrere Agenten dazu zu bringen, gemeinsam zuverlässig zu arbeiten.
Denn einzelne Agenten sind hervorragend in ihrem Spezialgebiet, doch ohne Koordination entsteht schnell Chaos. Es besteht die Gefahr, dass Aufgaben doppelt ausgeführt werden, Reihenfolgen nicht stimmen, Abhängigkeiten ignoriert werden oder Ergebnisse sind nicht nachvollziehbar sind.
Genau dieses Muster zeigt sich oft im Unternehmensalltag: Viele Systeme funktionieren für sich genommen einwandfrei – doch bei Prozessen dazwischen entstehen Probleme. Was fehlt, ist eine zuverlässige und kontrollierbare Steuerung komplexer Abläufe über mehrere Systeme hinweg.
Die Orchestrierung übernimmt genau diese Aufgabe und sorgt für:- Planung der einzelnen Schritte
- Definition der Reihenfolge
- Status- und Fehlerhandling
- Nachvollziehbarkeit der Ausführung
Die Orchestrierung ist also der Unterschied zwischen einzelnen Automatisierungen und echten, durchgängigen Prozessen.
Orchestrierung ist kein "Extra-Tool“, das man einfach einschaltet, sie wird bewusst als Teil der Anwendung modelliert und programmiert.
Das bedeutet konkret:- Ein zentraler Orchestrator definiert den Ablauf
- Er entscheidet, welcher Agent wann aufgerufen wird
- Er verarbeitet Zwischenergebnisse
- und steuert den gesamten Prozess von Anfang bis Ende
- Sequenziell: Schritte laufen nacheinander (z. B. kochen → färben)
- Parallel: mehrere Agenten arbeiten gleichzeitig
- Dynamisch: der nächste Schritt ergibt sich erst zur Laufzeit
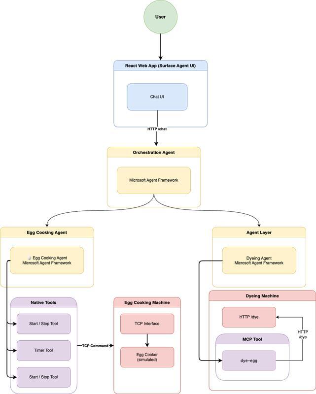
Unser Osterhase baut sich einen zentralen Orchestrator, der den Eierkoch-Agent, den Farb-Agent und später weitere Agenten gezielt aufruft, statt sie direkt miteinander kommunizieren zu lassen.
Vom Wunsch zum Execution Plan
Aus einer Anfrage wie: „Bereite ein Osterfest für 200 Kinder vor“, entsteht ein Execution Plan:- Eier kochen
- Eier färben
So entsteht aus spontanen Ausführungen einzelner Agents eine geplante Prozesssteuerung und für Organisationen bessere Kontrolle und höhere Transparenz.
Dieser Plan ist strukturiert, nachvollziehbar und überprüfbar, aber noch nicht freigegeben.
Human-in-the-Loop: Startfreigabe
Bevor ein einziger Agent startet:- wird der Execution Plan angezeigt
- ein Mensch prüft ihn
- bestätigt oder passt ihn an
In unserem Beispiel überprüft der Osterhase: „Stimmen Anzahl, Farben und Reihenfolge?“
Erst danach beginnt die automatische Ausführung.
Denn gerade in produktiven Umgebungen darf nicht jede Entscheidung vollautomatisch getroffen werden. "Human-in-the-Loop" sorgt in Organisationen also für Kontrolle bei kritischen Entscheidungen, klare Verantwortlichkeiten und stärkt das Vertrauen in das System.
Technische Orchestrierung
Der Orchestrator:- ruft Agenten sequenziell oder parallel auf
- sammelt Zwischenergebnisse
- entscheidet über den nächsten Schritt

Wichtig ist: Agenten kommunizieren nicht direkt miteinander!
Der Grund dafür ist bewusst gewählt:
Direkte Kommunikation zwischen Agenten würde die Komplexität des Gesamtsystems stark erhöhen. Jeder Agent müsste wissen, wie er mit anderen Agenten spricht, wann er sie aufruft und wie er auf deren Antworten reagiert. Dadurch entstehen schnell schwer nachvollziehbare Abhängigkeiten und ein eng gekoppeltes System.
Stattdessen übernimmt eine zentrale Instanz diese Aufgabe: die Orchestrierung. Sie sorgt dafür, dass alle Interaktionen klar gesteuert ablaufen.
Das bringt mehrere entscheidende Vorteile:
- Geringere Komplexität:
Jeder Agent bleibt auf seine eigene Aufgabe fokussiert und muss keine anderen Agenten „verstehen“. - Bessere Steuerbarkeit:
Abläufe können zentral geplant, angepasst und überwacht werden, ohne in einzelne Agenten eingreifen zu müssen. - Klar definierte Verantwortlichkeiten:
Jeder Agent hat eine eindeutige Rolle, während die Orchestrierung den Gesamtprozess steuert.
Die Orchestrierung wird damit zur zentralen Instanz, die den Überblick behält und sicherstellt, dass alle Schritte zur richtigen Zeit und in der richtigen Reihenfolge ausgeführt werden.
Exkurs: A2A (Agent-to-Agent Protocol)
Doch was, wenn Agenten doch direkt miteinander sprechen müssten – sogar über Systemgrenzen hinweg?
Genau dafür wurde das Agent2Agent Protocol (A2A) entwickelt. A2A ist ein offenes Kommunikationsprotokoll, das im April 2025 von Google vorgestellt wurde. Es definiert, wie KI-Agenten – unabhängig von Hersteller, Framework oder Plattform – miteinander kommunizieren, Aufgaben austauschen und koordiniert zusammenarbeiten können.
Das Protokoll baut auf etablierten Web-Standards auf (HTTP, SSE, JSON-RPC) und wurde von Anfang an gemeinsam mit über 50 Technologiepartnern entwickelt, darunter Microsoft, Salesforce, SAP, Atlassian, LangChain, ServiceNow und PayPal.
Mittlerweile ist A2A kein reines Google-Projekt mehr:
Es wurde als Open-Source-Projekt an die Linux Foundation übergeben und wird dort herstellerneutral weiterentwickelt. Im Juni 2025 erreichte das Protokoll die Version 1.0 – ein klares Signal, dass A2A als branchenweiter Standard ernst genommen wird.
A2A ergänzt Anthropics Model Context Protocol (MCP):
Während MCP Agenten Zugang zu Tools und Kontext gibt, ermöglicht A2A die direkte Zusammenarbeit zwischen Agenten – auch wenn diese in unterschiedlichen Systemen oder Clouds laufen.
Kurz gesagt:
MCP gibt dem Agenten Werkzeuge. A2A gibt ihm Kollegen.
Was haben wir gelernt & Fazit
Nach diesem Blogpost haben wir:
- Orchestrierung zwischen mehreren Agenten
- strukturierte Execution Plans
- Human-in-the-Loop für kontrollierten Start
- sequenzielle und parallele Koordination
Unser Osterhase arbeitet nun nicht mehr operativ.
Er steuert Prozesse – nicht einzelne Aufgaben, oder anders gesagt: Er dirigiert seine Agenten und diese arbeiten im Zusammenspiel. Jeder weiß, wann er dran ist und nichts passiert mehr zufällig.
Jetzt stellen sich noch zwei Fragen: Wo versteckt der Osterhase am Besten die Eier? Und: Ist das Ergebnis wirklich korrekt?
In den nächsten Blogposts bekommt der Osterhase einen Eier-Versteck-Agent und einen Validation Agent, der Ergebnisse prüft, bewertet und absichert.
Übersicht Blogserie
Share this
You May Also Like
These Related Stories

Agentic Easter: Die Eier-Färbemaschine und das MCP-Protokoll

Agentic Easter: Der Osterhase und seine Eierkochmaschine


